top of page
  • Instagram
  • Facebook
  • 다운로드_negative-removebg-preview
  • userlmn_841f6029a69a83472c65a96c7a0650e2
  • images-removebg-preview (1)_negative
  • NicePng_allu-arjun-png_2479249
  • 중간 규모

Fine Art / Contemporary Art

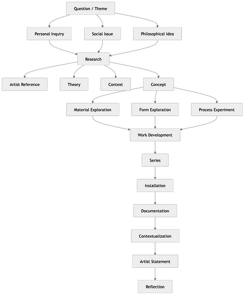
파인아트 포트폴리오는

단순히 작품을 보여주는 것이 아니라

개념을 생성하고, 그것을 작업으로 전개하며,

의미를 구축하는 사고 시스템을 증명하는 구조이다. 

핵심 특징

  • 결과물 보다 Concept 중심

  • 기술 보다 Interpretation 중심

  • 완성도 보다 Context + Meaning 중심

실제 파인아트 포트폴리에서도
concept → material → process → installation → meaning의 흐름이 반복됨

파인아트는  개념 → 탐구 → 해석 > 의미의 학문

핵심 구조 보기

파인아트.png

매핑 구조

Fine Art 요소

질문 / 주제​

리서치 / 레퍼런스​

개념​

실험 / 작업 전개​

작품 / 설치​

의미 / 해석

Universal

Problem

Context

Concept

Process

Output

Reflection

파인아트는 Concept → Material → Process → Meaning 구조

상호 : 아트필 미술학원

대표자(성명) : 심현정

사업자 등록번호 안내 : 219-93-02147 

주소 : 서울특별시 강남구 신사동 576-8번지 송전빌딩 2층

Tel 전화번호 

02-548-3453 

​E-mail 이메일

admin@artphil.com

찾아오시는길 

(지도보기)

bottom of page